民用无人机进行实名注册登记流程
民用无人机所有者必须依法进行实名登记,未经实名登记实施飞行活动,违者将由公安机关责令改正或视情节处以相应罚款。实名注册登记详细操作流程如下:●进入管理...
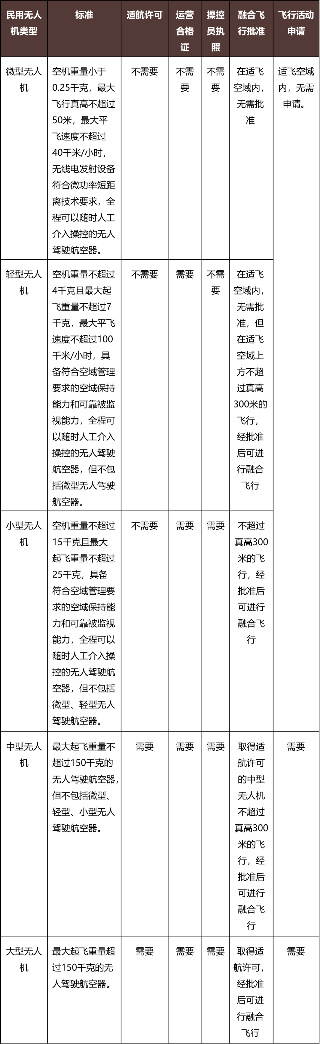
民用无人驾驶航空器“运营合格证”制度和办理材料
在民用无人驾驶航空器方面,《条例》除强调无人驾驶航空器需依法申请适航许可(如需)、设置唯一产品识别码、实名登记等要求外,核心规定了除微型以外的民用无人...
民用无人驾驶航空器运营合格证办理
使用除微型以外的民用无人驾驶航空器从事飞行活动的单位应当具备下列条件,并向国务院民用航空主管部门或者地区民用航空管理机构(以下统称民用航空管理部门)申...
河南省医疗器械网络交易服务第三方平台备案办理
今天,我们看下河南省医疗器械网络交易服务第三方平台备案办理,为医疗器械销售商家提供入驻服务的平台,医疗器械经营者向用户提供在线医疗器械用品销售,平台不...
新郑市第二类医疗器械备案凭证办理流程
今天,我们看下新郑市第二类医疗器械备案凭证办理流程,《医疗器械生产许可证》有效期为5年,载明许可证编号、企业名称、法定代表人、企业负责人、住所、生产地...
河南医疗器械网络销售备案怎么办理
河南医疗器械网络销售备案怎么办理,在京东、天猫等平台开设网店,在店铺内销售医疗器械就需要提供“医疗器械网络销售备案”才能正常运营网店。自建平台简单得说...